近日,宁夏回族自治区牛产业科技创新团队及宁夏优势特色畜禽精准育种与营养调控重点实验室联合西北农林科技大学国家肉牦牛产业技术体系岗位科学家雷初朝教授团队在国际期刊《iMeta》(IF:33.2,一区Top)在线发表题为“Climate factors drive the local adaptation of Old World cattle”的研究论文。
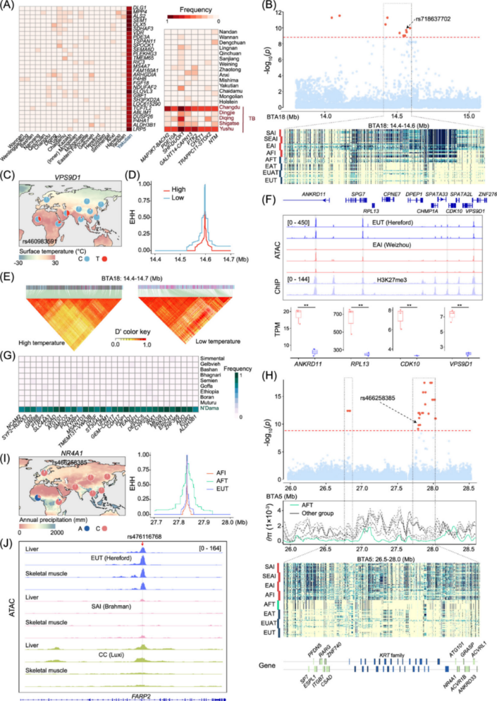
气候变化对动物种群构成多重挑战。本研究整合85个家牛群体、744个样本全基因组数据及28项气候因子,通过环境全基因组关联分析鉴定到3165个与气候显著关联的SNP,其候选基因主要参与脂肪沉积、能量代谢、肾脏发育等通路,在极端环境牛种中存在显著遗传分化。在牛18号染色体强选择区域,发现与温度相关的调控位点,位于ANKRD11、RPL13、CDK10、VPS9D1等基因调控区;其中rs47611688为顺式eQTL,调控FARP2表达并与干旱指数显著相关。该研究通过整合全基因组数据与多维环境信息,系统揭示了气候因素驱动旧大陆家牛局部适应的遗传机制,为家牛气候适应性分子育种与可持续选育提供了关键遗传标记和理论依据。

图1牛群体基因组学图谱、环境变量与候选SNP分布

图2与家牛适应性相关的基因区域
近年来,宁夏大学牛团队与西北农林科技大学团队联合开展了多项地方(宁夏)肉用牛遗传资源挖掘研究,在宁夏本地黄牛资源挖掘与育种方面已取得了阶段性进展,该研究为西北地区地方肉用牛耐寒抗逆性状选育提供了理论基础。
该研究由宁夏回族自治区牛产业科技创新团队及宁夏优势特色畜禽精准育种与营养调控重点实验室联合西北农林科技大学国家肉牦牛产业技术体系岗位科学家雷初朝教授团队等国内外多个单位完成,我院马云教授与陈宁博副教授、雷初朝教授和夏小婷青年教授为共同通讯作者。该研究得到国家生物育种重大专项、国家自然科学基金以及国家肉牛牦牛产业技术体系等项目的资助。
论文链接:https://onlinelibrary.wiley.com/doi/10.1002/imt2.70108